为满足医院业务发展的需要,同时为进一步优化人才队伍结构、为医院学科发展和业务工作需要做好人才储备,经医院研究决定面向社会招聘临床医师、临床护理、保安。招聘简章如下:
一、医院简介
重庆市梁平区人民医院(重庆医科大学附属第一医院梁平医院、重庆大学附属肿瘤医院梁平分院、重庆市梁平区肿瘤医院)前身是中国红十字会梁山分会医院,始建于1912年, 2016年加入重庆医科大学附属第一医院集团,2020年加入重庆大学附属肿瘤医院,成立梁平区肿瘤医院。经过百余年的发展,现已成为一所集医疗、教学、科研、预防保健为一体的现代三级综合医院,是重庆医科大学、川北医学院、三峡高等医药专科学校等临床教学实习医院,重庆市全科医师规培基地,国家综合医改试点单位。
二、基础设施
医院占地面积161亩,建筑面积17万平方米,可设置床位1700张,编制床位1000张,实际开放床位1050张。其中院本部占地面积106亩,建筑面积14.6万平方米(门诊面积55198.31平方米,住院部面积55145.58平方米,感染科面积4518.66平方米,行政部面积25730.46,绿化面积14158平方米),开放床位1200张;高新分院占地面积55亩,建筑面积2.4平方米,开放床位200张。并配有学术中心、技能培训中心、远程会诊中心、院前急救停机坪、消洗中心、食堂、污水处理站、医疗废物回收站等基础配套设施。
开设21个一级医学学科,13个二级临床专科、10个医技科室。现有4个省市级临床重点专科(消化内科、感染科、呼吸内科、神经外科);3个省市级特色专科(儿科、骨科、消化内科);11个区级临床重点专科。医院现有在岗职工1352人,其中高级职称119人(正高24人、副高95人),中级职称291人,博士4人、硕士研究生57人。设置临床科室29个,医技科室10个,行政后勤职能科室18个。
三、招聘流程
(一)报名
报名时间:即日起至2022年7月27日16:00。
(二)报名形式
1、现场报名:报名者需持本人身份证、毕业证书、学信证明、相关证书原件及复印件到重庆市梁平区人民医院人力资源部235办公室进行报名。
2、网上报名:微信扫描下方二维码,按要求准确真实填报相关信息。
3、资格审查:现场报名者同时进行资格审查,网上报名者于2022年7月28日上午08:00在重庆市梁平区人民医院人力资源部235办公室进行资格审查。
注意:所有考生必须准确真实提供相关材料,否则一切后果自负。
(三)考试安排
1、笔试时间:2022年7月28日上午09:30
笔试地点:重庆市梁平区人民医院行政楼一楼103室
2、技能操作考试时间:2022年7月28日下午15:00
3、技能操作考试地点:重庆市梁平区人民医院行政楼三楼临床技能中心
4、面试时间:2022年7月29 日上午09:00
面试地点:重庆市梁平区人民医院行政楼一楼第六会议室(四)考试成绩公示在重庆市梁平区人民医院官网,网址:https://www.lprmyy.com
四、联系方式
1、人力资源部电话:023-53368120(王老师、李老师)
2、电子邮箱:cqslpqrmyy@163.com
3、地址(邮编):重庆市梁平区双桂街道新民社区碧桂路16号(405200)
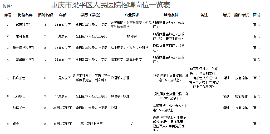
五、招聘岗位详见附件《重庆市梁平人民医院招聘岗位一览表》
六、网上报名请扫下方微信二维码


*声明:本站发布的招考动态来源于考试官方网站,本站整理编辑,若涉及版权或错误,请联系本站予以更改或删除。点击反馈

关注公众号